认证公司
2021年最新版认证人员注册考试大纲解读
回复:0  浏览:513
  • 楼主sdycrz 
  • 2021-03-03 17:19
 考试科目变化

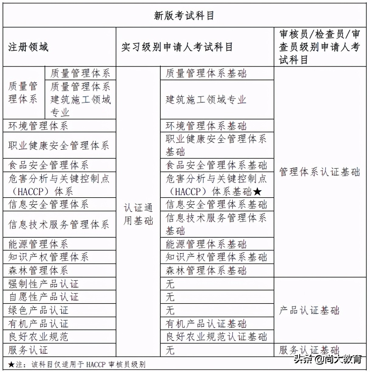
  依据修订版注册准则,CCAA对考试科目进行了调整,调整后的考试科目见下表:

2021年最新版认证人员注册考试大纲解读

 

新版考试大纲与考试科目的对应关系见下表:

2021年最新版认证人员注册考试大纲解读

 

2021年最新版认证人员注册考试大纲解读

 

2021年最新版认证人员注册考试大纲解读

 

  考试大纲解读

  《认证通用基础考试大纲》解读

  “认证通用基础”考试科目,适用于所有申请人在注册实习级别时考核,考试时间为120分钟。考核主要内容为:合格评定基本概念与知识、合格评定有关术语和定义、国家质量基础设施(NQI)的相关概念、合格评定技术的概念、合格评定功能法的基本概念、合格评定关键技术的特征及内涵、认证的基本概念、检验检测相关的基本概念、认可的概念;审核的概念、审核有关的术语、审核的特征、审核原则、审核方案的相关知识、审核技术的相关知识、审核阶段的划分、典型的审核流程与认证流程的相关知识、合格评定相关法律法规知识等。

  “认证通用基础”考试科目的题型由客观题和主观题组成,具体的考试题型及分值见下表:

2021年最新版认证人员注册考试大纲解读

 

  《管理体系认证基础考试大纲》、《产品认证基础考试大纲》、《服务认证基础考试大纲》解读

  “管理体系认证基础”、“产品认证基础”、“服务认证基础”三个考试科目,分别适用于注册管理体系审核员、产品认证检查员和服务认证审查员正式级别时考核,考试时间为120分钟。

  这三门考试是将原认证大类下各认证领域的相同知识要求、技能要求合并考核。通过合并考试内容,能够避免相同知识内容重复考核,提升考试效率,降低考生考试负担。

  “管理体系认证基础”科目主要考核内容:管理学基础、管理体系概论、管理体系标准的高层结构、管理体系认证机构管理基础、管理体系认证能力及认证过程、管理体系专项认证技术、审核的特征及审核原则、审核的实施、审核方法和技术、质量管理方法与工具、管理体系认证相关法律法规以及应用。

  “产品认证基础”科目主要考核内容:产品认证相关概念、产品认证方案、产品认证机构的要求及管理、产品认证过程与关键技术、产品认证工厂检查及其关键技术、产品认证相关的法律法规以及综合知识技能应用。

  “服务认证基础”科目主要考核内容:服务及其认证相关的术语和定义、服务认证有关的合格评定标准、服务及其分类的基础理论、服务与服务管理知识、服务质量及其管理知识、服务认证基础技术、服务认证关键技术、服务认证实践知识、服务认证有关的法律法规及综合知识技能应用。

  “管理体系认证基础”、“产品认证基础”、“服务认证基础”三个考试科目的题型都是由客观题和主观题两部分组成,考试的题型及分值一样,具体的考试题型及分值见下表:

2021年最新版认证人员注册考试大纲解读

 

  《质量管理体系基础考试大纲》、《环境管理体系基础考试大纲》、《职业健康安全管理体系基础考试大纲》等13项考试大纲解读

  这13个考试科目对应的考试大纲,按照相应注册领域设置,在注册相应认证领域实习级别时考核(注:“危害分析与关键控制点(HACCP)体系基础”考试科目除外,该科目适用于审核员级别)。这13个考试科目的考试大纲框架一致,考试内容统一划分为三部分:标准知识、专业知识、法律法规知识。考试时间为90分钟。

  这13个考试科目的考试题型全部为客观题,题型及分值一样,具体见下表:

2021年最新版认证人员注册考试大纲解读

 

  考试大纲其它说明

  考试大纲中规定,所有考试科目都为闭卷考试,满分为100分,考试成绩70分(含)以上为合格。

  考试原则上每年组织2次,CCAA在考前40天发布报名通知,在考试结束后45天(遇法定节日顺延)内发布考试结果,申请人可在CCAA官方指定渠道查询考试成绩。

  考试安排

  CCAA将在2021年上半年和下半年各安排1次认证人员注册全国统一考试,考试采用计算机考试方式,具体安排将在考试报名通知中说明,请关注CCAA官方网站。

  2021年认证人员注册全国统一考试的考试科目设置遵照新发布的修订版注册准则,旧版注册准则不再安排考试。

  关于考试相关问题,可咨询CCAA相关工作人员。